HMBSbige/NatTypeTester

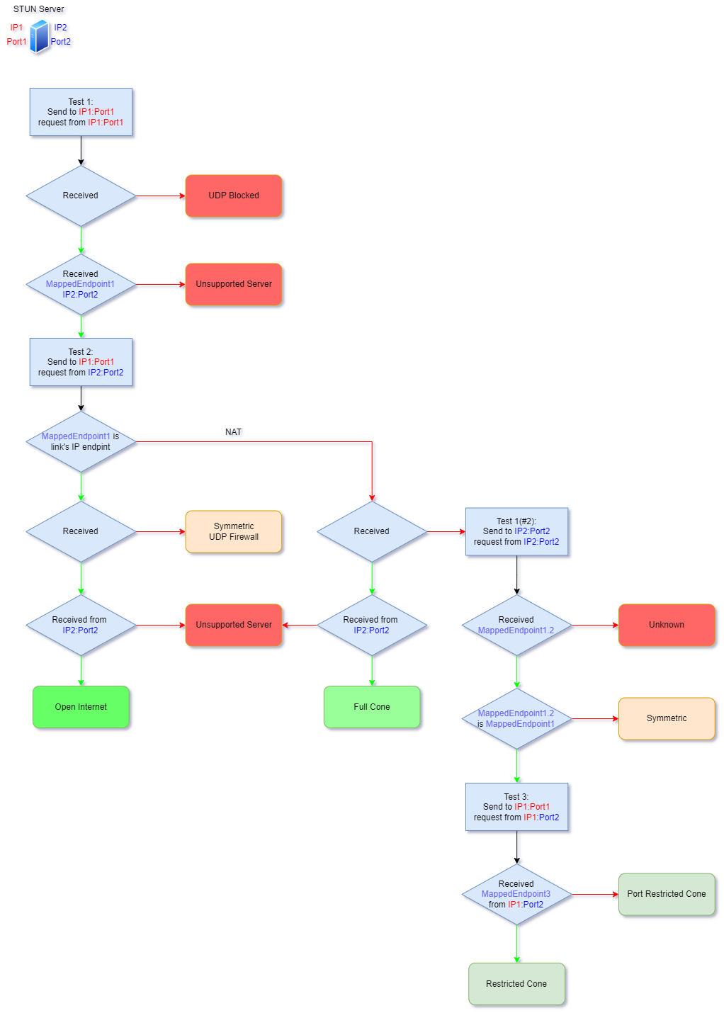
NatTypeTester 是一个用于测试当前网络的 NAT 类型(STUN)的工具。
- 支持多种传输协议,包括 UDP、TCP 和 TLS-over-TCP
- 进行绑定测试以检查与 STUN 服务器的 UDP 连通性
- 确定 NAT 映射行为和过滤行为
- 提供组合测试功能以全面评估网络环境
SamurAIGPT/Open-Custom-GPT
Open-Custom-GPT 是一个无代码平台,旨在使用助手 API 快速创建自定义 GPT 并将其嵌入到您的网站中。
- 快速高效:专为速度和效率设计,确保快速构建 GPT。
- 安全性:数据完全由您控制,自托管且不与他人共享。
- 分享/嵌入功能:可以直接与用户分享或嵌入项目,以便访问信息。
- 盈利能力:可通过付费墙限制自定义 GPT 的访问,从而实现盈利。
Ftindy/IPTV-URL
IPTV-URL 是一个提供数百个频道观看的流媒体项目。
- 支持通过 Docker 直接部署,方便用户快速观看。
- 提供多种 AI、电视伴侣和流媒体账号推荐,提升家庭影音体验。
- 包含精选直播源,如虎牙、斗鱼等热门平台的直播链接。
laravel/pulse
Laravel Pulse 是一个用于实时监控和仪表板的工具,专为您的 Laravel 应用程序设计。
- 实时应用性能监控
- 直观的仪表板界面
- 提供官方文档支持
eythaann/Seelen-UI

Seelen-UI 是一个为 Windows 10/11 提供的完全可定制的桌面环境。
- 支持 70 多种语言,适合全球用户。
- 允许用户根据个人风格和需求自定义桌面,包括菜单、窗口小部件等元素。
- 集成平铺窗口管理器,提高多任务处理效率,优化工作流程。
- 内置媒体模块,与大多数音乐播放器兼容,可以轻松控制音乐播放。
- 提供灵活直观的应用启动器,快速访问应用程序和执行命令。